Project 2
熟悉框架和概念

Preview
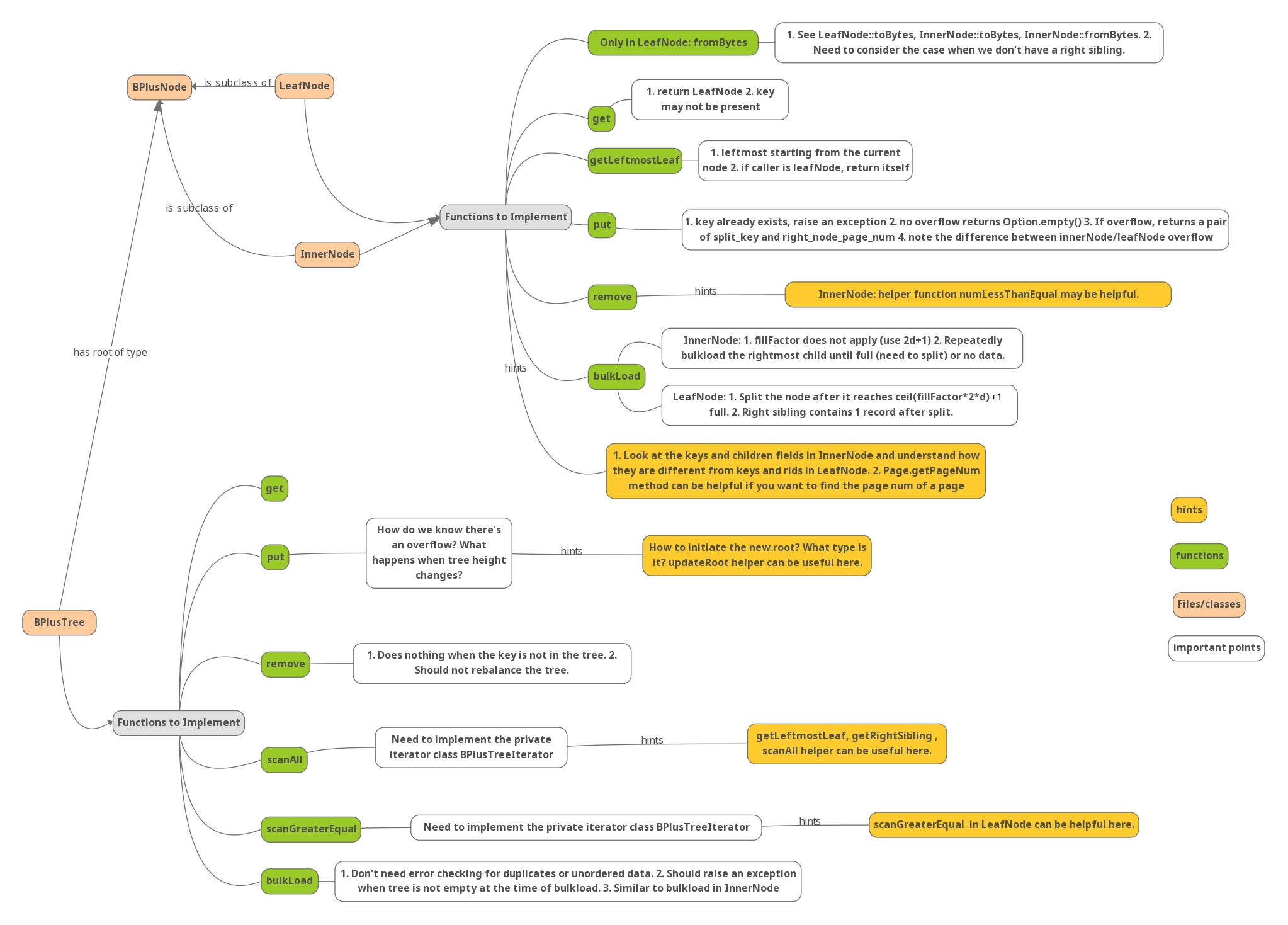
- Green Boxes: functions that you need to implement
- White boxes: next to each function, contains a quick summary of the important points that you need to consider for that function. To find more detailed descriptions look at the comments of each method.
- Orange boxes: hints for each function which may point you to helper functions.
DataBox
- DB支持的数据类型: Boolean (1 byte), Int (4 bytes), Float (4 bytes), Long (8 bytes) and String(N) (N bytes)
RecordId
- A record(表里的一行记录) 由 page number (确定页的位置) and its entry number (确定record在页的位置) 唯一确定
- 在叶子节点中,通过 record IDs 作为指向record的指针
Index
- index 目录包含了B+树的实现
- BPlusTree.java
keys 是DataBox类型的对象
- BPlusNode.java
- LeafNode.java
存储了keys和recordIds,没有子节点
- InnerNode.java
存储了keys和叶子节点的指针(就是页码)
- BPlusTreeMetadata.java
存储有树的顺序和高度等有用信息
实现细节
- 不支持重复的key
- 节点和page对应,不需要一个节点跨多个page
- 删除元素不必重新平衡树(简单起见)
LockContext objects
- 锁对象,目前不需要关心,无脑传递
Task1
- 实现LeafNode::fromBytes
去看一下toBytes序列化的实现,反推就好了
Task2
- get
主要是找到key对应的叶 子节点的指针
- put
初始化的时候,root最开始是叶子节点