proj2
Note4 B+Trees

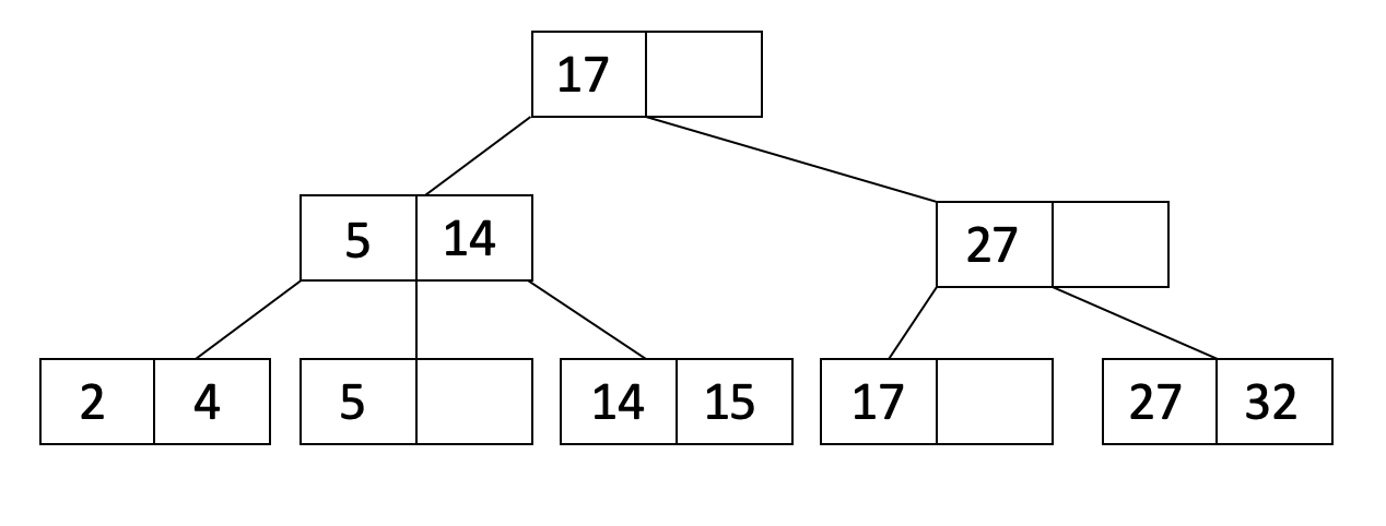
特性
- order
每个除root以外的节点,order ≤ x ≤ 2order 的entities,并且entities要排序
- 每个entry (元素)之间都有一个指向子节点的引用,最多有2dorder+1个entry,也称为fanout
- 对于某个entry,其左侧子节点的keys <= entry.key <= 右侧子节点的keys
- 所有叶子节点都会处于相同的深度
Insertion
- 步骤:
- 找到需要插入的叶子节点,插入叶子节点
- 如果插入后,叶子节点的keys数量超过order,则需要分裂
- 分裂就是节点的元素数为2*order+1,需要分裂成order个和order+1个
- 分裂之后,父节点的指针不对了,需要将分裂之后的右边那个节点的第一个元素,添加到父节点
- 如果子节点是叶子节点,则复制
- 如果子节点是内部节点,则移动(右边的第一个元素)
- 插入之后,父节点的keys数量超过order,则需要分裂
- 递归
Deletion
- 只需要找到叶子节点然后删除,不需要删除内部节点的key
- 按照规范其实删除后需要重新平衡树的,但是因为插入比较频繁,做了简化
Storing Records
如何存储records
- 叶子节点存储数据,而非指针
- 有个限制就是不同的索引无法使用相同的文件
- 用引用
- 用引用的集合
Clustering
- 方案1是聚簇的,方案2,3是非聚簇的
- 非聚簇索引,访问一个record就需要一次IO
- 聚簇索引的数据页一般是有序的,所以一页是一次IO
Counting IO’s
- 在树上没查找一次就是一个IO
- 读非聚簇的record,需要IO
- 写回数据页,一个IO
- 删除节点的key,一个IO
Bulk Loading
如何批量插入
- 先把keys进行排序
- 确定一个填充因子f
- 从叶子节点开始填充
- 当填充到了2*order*f个,填下一个页,并且生成一个父节点
- 父节点满了就按照插入的规则分裂
总结和问题
- 为什么不能对非聚簇索引的数据文件排序呢
可能是数据页只有一份,非聚簇是辅助索引,数据页不能完全和索引的顺序一致